根据《关于做好2026年研究生学位申请工作的通知》(研字〔2026〕2号)等文件要求,为做好学院2026年博士研究生学位申请工作,现将相关事项安排如下:
一、时间节点安排
(一)论文送审周期
学位论文送审周期一般为2个月,盲审论文通过学校盲审平台送出,明审论文由答辩秘书或研究生本人按照导师指定的评审专家名单送出。论文送审期间,任何人不得以任何理由催要评审结果。博士学位论文送审要求遵照《yl8cc永利线路检测中心博士学位论文双盲评审实施细则(2019年修订)》执行。
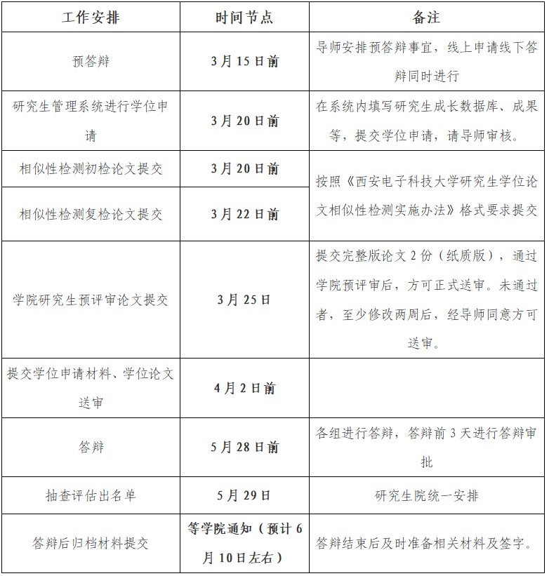
(二)具体时间安排

二、学位申请准备工作
(一)申请学位成果要求
博士研究生申请学位成果要求,按照博士入学时间对照相关规定执行,也可按照博士入学时间之后学校规定的成果要求执行。学校现行的博士研究生申请学位成果要求有:
1.《yl8cc永利线路检测中心研究生申请学位研究成果基本要求(2014年修订)》《yl8cc永利线路检测中心关于发布各学院(学科)研究生申请学位研究成果基本要求及发表学术论文参考目录》(适用于2019年春及之前入学的学术博士研究生)
2.《yl8cc永利线路检测中心研究生申请学位研究成果基本要求(2018年修订)》(适用于2020年春及之前入学的学术博士研究生)
3.《yl8cc永利线路检测中心研究生申请学位研究成果基本要求(2020年修订)》《yl8cc永利线路检测中心研究生申请学位研究成果基本要求(2020年修订)>的补充规定》(适用于所有学术博士研究生)
4.《yl8cc永利线路检测中心工程类博士专业学位研究生申请学位研究成果基本要求(试行)》(适用于2025年秋及之前入学的专业学位博士研究生)
5.《yl8cc永利线路检测中心工程类博士专业学位研究生申请学位研究成果基本要求(2025年修订)》(适用于所有专业学位博士研究生)
(二)成绩单打印
博士研究生提交“学术活动”登记表及报告(导师签字)、“综合考试”登记表及报告(导师签字)、“教学实践”登记表共5项材料至学院审核,登记表需有完整的签字及盖章,模板请在研究生院网站-下载专区-培养相关文件中查找。学院完成审核后,研究生提交材料至研究生院培养办王老师处(南校区行政楼711),现场打印成绩单或者隔天在自助打印机上打印成绩单。2019年秋季及之后入学博士研究生学分认定以具体通知为准。
(三)学位论文预答辩
2014年秋及之后入学的博士研究生,在提交博士学位申请前须进行学位论文预答辩。预答辩遵照《yl8cc永利线路检测中心博士学位授予实施细则(2025年修订)》执行。纸质版学位论文预答辩情况表在提交学位申请时提交,预答辩通过后方可进行学位论文相似性检测工作。
(四)学位论文相似性检测
博士研究生办理学位申请手续前需完成学位论文相似性检测工作,检测通过后方可提交博士学位申请。经初检、复检未达到检测通过标准者,当次不允许提交学位申请。纸质版学位论文相似性检测情况表在提交学位申请时提交。
申请授位的博士研究生,需在研究生系统学位申请模块中完成相似性检测学位论文提交并请导师审核通过。
提交检测的学位论文电子版须为论文的正文部分(除去封面、目录、参考文献、附录、致谢、在学期间的研究成果等),论文电子版命名规则为:学号-作者姓名-论文题目-二级学科(领域)-导师姓名.doc(pdf)。博士学位论文相似性检测相关要求遵照《yl8cc永利线路检测中心研究生学位论文相似性检测实施办法》执行。
(五)提前学位答辩办理
申请提前学位论文答辩的博士研究生,在提交学位申请手续时同时办理提前学位答辩审批手续,纸质版提前答辩申请表在提交学位申请时提交。
(六)学术论文检索证明办理
SCI、SSCI、EI等学术论文检索(源刊)证明和发表年份的分区证明由校图书馆出具,在提交学位申请时提交。
SCI期刊分区以论文发表年份的中科院大类分区为准,论文发表年份以检索证明中“Published”年份为准。学院在审核博士研究生申请学位研究成果时,将仔细核对每篇论文的分区情况,确保论文分区的准确性。
审核研究成果时,有检索证明成果将仔细核对检索证明信息,录用和在线发表的论文将仔细核对录用通知和发表论文情况,查看作者署名和单位排序等是否符合公司授位要求;如在非《参考目录》中的SCI、SSCI、EI英文期刊发表论文,且论文处于未检索状态,请提交相应的源刊证明。
(七)盲审论文准备
盲审学位论文中学位申请人姓名、导师姓名,发表论文成果清单中的姓名和致谢的内容须隐去。致谢标题和论文成果须保留。论文创新性声明无需学位申请人和导师签字。盲审论文以电子版方式送出。
(八)登录研究生系统
博士研究生提交学位申请纸质版材料前务必登陆研究生系统,完成研究生成长数据库、基本信息、预答辩信息等填写,上传预答辩报告(签字)、相似性检测论文和送审论文,完成以上流程且导团队格审查通过后方可提交学位申请材料,系统相关流程可参照“博士研究生学位申请登录系统流程图”(见后文材料下载链接)进行。
以上相关工作流程可同时进行,博士研究生根据实际情况自行做好各项学位申请准备工作。
三、材料提交
在研究生系统中完成相似性检测论文和送审论文上传,且导团队格审查通过后,博士研究生务必在学院规定的学位申请受理时间范围内到学院办理手续。
(一)学位申请提交纸质材料清单
1.课程成绩单1份
2.开题报告表和中期考核报告表各1份
3.在学期间的研究成果汇总清单及主要成果原件或复印件(成果复印件或打印件每份首页均需导师签字,原件无需签字)
4.SCI、SSCI、EI期刊论文的检索证明和发表年份的分区证明(如在非《参考目录》中的SCI、SSCI、EI英文期刊发表论文,且论文处于未检索状态,请提供相应的源刊证明)
5.预答辩情况表
6.相似性检测情况表
7.免盲审申请表(仅针对免盲审申请人员)
8.提前答辩申请表(仅针对提前答辩人员)
9.研究生学位论文定密审批表(仅针对涉密论文)
10.博士学位论文明审评阅人名单(需导师签字)
11.明审“博士学位论文评阅书”和“博士学位论文自评表”
以上材料核对无误后在材料清单上签名确认,材料清单和提交材料由博士研究生自备材料袋按照顺序装好。
(二)办理学位申请手续注意事项
1.学习年限审核注意事项
公司将严格按照学校关于学习年限的相关规定审核博士研究生的最短学习年限和最长学习年限,学习年限不符合学校相关规定者不允许申请学位。
2.学习成绩审核注意事项
博士研究生申请学位时须按照培养方案完成规定的课程学习,学分达标,成绩合格。
3.学位论文评审注意事项
(1)所有评阅书(包括明审和盲审)和自评表须加盖学院公章后方可送出。
(2)博士研究生学位论文的评审遵照《yl8cc永利线路检测中心博士学位论文双盲评审实施细则(2019年修订)》执行。
(3)评审费用遵照《yl8cc永利线路检测中心关于规范研究生学位论文评审答辩校外专家酬金管理的通知》(研字〔2021〕86号)要求执行。
四、答辩审批
学位论文评审意见全部返回并且通过后,答辩日期一经确定,博士研究生至少应提前5天到学院和研究生院学位办公室办理答辩审批手续。
(一)答辩审批材料清单
1.申请博士学位指导教师推荐意见
2.博士学位审批书
3.博士学位论文评阅书
4.博士学位论文修改情况说明及导师审定单(答辩前)
5.申请博士学位人员情况表
6.毕业图像采集照片(最右侧含个人采集信息2寸照片2张,交给学院)
7.研究生学位论文答辩表决票(加盖学院公章)
(二)答辩审批注意事项
1.所有评阅意见返回并且通过,经导师同意答辩后方可办理答辩审批手续。
2.办理答辩审批手续时需收取2张2寸毕业图像采集照片(照片右侧带有采集信息的文字部分一并提交),用于粘贴毕业证书和学位证书。
3.答辩表决票需加盖学院公章后方可使用。
4.线下和线上答辩审批手续务必同时进行,便于统计汇总博士授位数据。
5.博士学位论文答辩要求遵照《yl8cc永利线路检测中心博士学位授予实施细则(2019年修订)》执行。
五、抽查评估
公司和研究生院在答辩结束后组织学位论文抽查评估工作,对于新导师和省、校两级硕士学位论文抽检中有不合格学位论文的导师指导的学位论文,将加大抽查比例。抽查评估工作包括学位论文评审和学位论文规范性检测,具体工作安排届时另行通知。
学位论文抽查评估合格的学位申请人员,按照专家意见修改论文并填写审定单,经导师签字确认并提交学院后,方可向图书馆提交学位论文电子版和纸质版。学位论文未被抽查的学位申请人员,抽查评估名单公布后即可向图书馆提交学位论文电子版和纸质版。同时向学院提交1本纸质版学位论文。
六、答辩后材料提交
博士研究生答辩完成后尽快向学院提交以下材料,材料清单请在研究生院网站上博士学位申请文件包中下载打印、贴至文件袋,并完成答辩秘书与研究生本人签字:
(一)开题报告表
(二)中期考核报告表
(三)预答辩情况表
(四)相似性检测情况表
(五)免盲审申请表
(六)提前答辩申请表
(七)研究生学位论文定密审批表
(八)博士学位论文明审评阅人名单
(九)博士学位论文评阅书
(十)申请博士学位指导教师推荐意见
(十一)博士学位论文修改情况说明及导师审定单(答辩前、答辩后、抽查评估)
(十二)软硬件验收表(经管类不要求)
(十三)申请博士学位人员情况表
(十四)博士学位审批书
(十五)中英文摘要(需导师签字)
(十六)研究生学位论文答辩表决票
(十七)答辩合影照片1张
(十八)博士学位论文
七、证书发放
研究生毕业证书和学位证书由研究生院学位办公室统一打印制作,校学位评定委员会会议召开后的3个工作日内发至各学院。学院张贴照片、加盖印章后发放。
八、其他事项
(一)以上提到相关文件及申请学位的相关表格材料,请在研究生院网站“学位授予”栏目“资料下载”下载:
(yl8cc永利线路检测中心学术学位博士申请学位相关资料https://gr.xidian.edu.cn/info/1047/7160.htm);
学位申请相关表格材料请务必登录研究生院网站下载当前最新版本,注意区分学术学位和专业学位材料。
(二)本次使用的学位论文模板为2015年修订版,请学位申请人员严格按照《yl8cc永利线路检测中心研究生学位论文模板(2015年修订版)》要求撰写论文。
(三) 博士学位论文封皮领取地点为南校区信远楼325办公室,联系电话81891360。
(四)本次安排仅作参考,实际工作中如有变动,以具体通知为准。