(通讯员:盛楠)为充分展示公司研究生创新能力培养成果,营造浓厚的科技创新氛围,搭建高水平学术交流平台,近日公司成功举办了陕西省研究生创新成果展校内选拔赛活动。
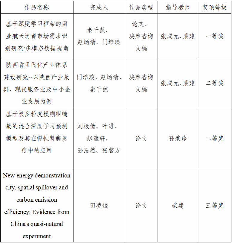
本次活动经过个人申报、材料核查、专家评审等严格环节,yl8cc永利官网参赛团队表现优异,共4支队伍获得奖项,其中一等奖1项、二等奖2项,三等奖1项,并且公司荣获“优秀组织奖”。


一等奖获奖队伍合影

二等奖获奖队伍合影

三等奖获奖队伍合影
此次成果展不仅为研究生提供了展示科研创新成果的重要平台,更展现了公司在公司产品方面的显著成效,彰显了学院在推动学术创新、培养高素质人才方面的突出贡献。
孟夏草木长,绕屋树扶疏。在这充满生机的季节里,创新的热情与智慧的火花交相辉映。期待yl8cc永利官网的莘莘学子,继续以开拓者的姿态在经济与管理创新的征途上砥砺前行,以敏锐的洞察力和创新的思维破解发展难题,为新时代高质量发展贡献经管智慧与力量,在时代的浪潮中书写属于西电经管人的精彩篇章!